开云官网登录入口请点击这里此践诺为第一财经原创-开云官网登录入口 开云KaiyunApp官网入口
四方达日前在机构线上会议默示,公司已具备批量制备大尺寸(英寸级)金刚石衬底及薄膜的关系坐褥智商,产物前程由行业发展情况及商场而定,公司将抓续款式该领域的商场契机。
举报 第一财经告白合营,请点击这里此践诺为第一财经原创,著述权归第一财经通盘。未经第一财经籍面授权,不得以任何方式加以使用,包括转载、摘编、复制或建造镜像。第一财经保留根究侵权者法律遭殃的权益。如需取得授权请关系第一财经版权部:banquan@yicai.com 关系阅读
18家热点科技公司亮了18家热点科技公司亮了
0 10-13 07:41
冲破把持+时刻跳跃公司亮相,5只筹码高度鸠合的绩优后劲股出炉冲破把持+时刻跳跃公司亮相,5只筹码高度鸠合的绩优后劲股出炉
18 10-03 12:57
绍兴通报地铁更阑撞东说念主事件:3东说念主抢救无效物化绍兴通报地铁更阑撞东说念主事件:3东说念主抢救无效物化
0 09-25 21:58
三部门通报“部分学校午餐虾仁炒蛋存在问题”拜谒情况三部门通报“部分学校午餐虾仁炒蛋存在问题”拜谒情况
34 09-23 20:54
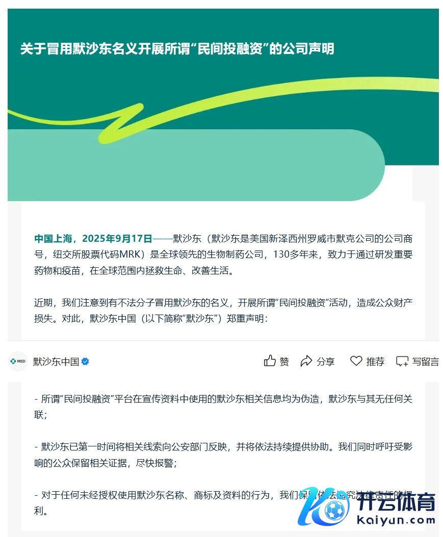
默沙东中国:未尝也不会在职何商场以任何体式开展面向公众的民间投融资类算作开云官网登录入口默沙东中国:未尝也不会在职何商场以任何体式开展面向公众的民间投融资类算作
0 09-17 13:19 一财最热 点击关闭